Ͷ×ÊÕß¹ØÏµ
ÏîÄ¿Åä¾°ÐèÇó
±¾ÏîÄ¿ÐèÒªÔÚij¹©µç¾Öµçµ÷µ÷ÀíÖ÷Õ¾½¨ÉèÒ»Ì×¼¯ÖÐÖÎÀíÆ½Ì¨£¬£¬£¬£¬£¬£¬ÖÎÀí¸÷¸ö±äµçÕ¾î¿ÏµÊý¾ÝµÄ¼¯ÖÐÕ¹ÏÖÓë´¦Öóͷ££¬£¬£¬£¬£¬£¬Ñ¡Ôñ¼¸¸ö±äµçÕ¾×÷ΪÏîÄ¿ÊԵ㡣¡£¡£¡£¡£
£¨1£©ÏîÄ¿µÄ×ÜÌåÐèÇó·ÖΪÖ÷Õ¾ÐèÇó¡¢±äµçÕ¾×ÊÔ´¹Ü¿ØÐèÇóÓëÇå¾²¹Ü¿ØÐèÇ󣬣¬£¬£¬£¬£¬±¾ÏîÄ¿Ö÷Õ¾ÐèÇó¶ÔÓ¦¡°Æ½Ì¨¡±£¬£¬£¬£¬£¬£¬ÓÃÓÚÍøÂç¡¢Õ¹ÏÖ×ÊÔ´¹Ü¿Ø¡¢Çå¾²¹Ü¿ØµÄÊý¾Ý£»£»£»£»£»£»
×ÊÔ´¹Ü¿ØÐèÇó¶ÔÓ¦µÄ¡°Íø¹Ü¡±£¬£¬£¬£¬£¬£¬ÓÃÓÚ¶Ô±äµçÕ¾Êý¾ÝÐÔÄÜ¡¢×´Ì¬Êý¾Ý¼àÊÓ£»£»£»£»£»£»
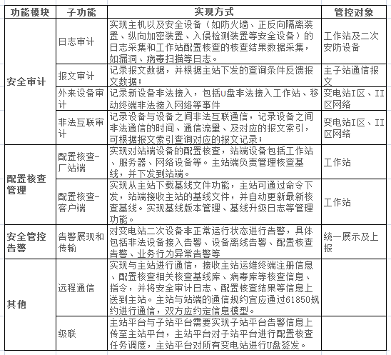
Çå¾²¹Ü¿ØÐèÇó¶ÔÓ¦µÄ¡°Çå¾²¡±£¬£¬£¬£¬£¬£¬ÓÃÓÚ±äµçÕ¾Çå¾²É󼯡¢ÉèÖú˲顢Á÷Á¿É󼯡¢ÖÕ¶Ë·À»¤Êý¾ÝµÄÊÕÂÞÓë¼àÊÓ¡£¡£¡£¡£¡£ÆäÖб¾°¸ÀýÖ÷ÒªÊÇ×öµÄÊÇ¡°Çå¾²¹Ü¿Ø¡±·½ÃæÄÚÈÝ¡£¡£¡£¡£¡£
£¨2£©±äµçÕ¾Ç徲Σº¦Ö÷ÒªÓÐÈçÏ·½Ã棺
1£©±äµçÕ¾ÊÂÇéվȱ·¦Í³Ò»ÖÎÀí
Õ¾ÄÚÐÅÏ¢»¯Ë®Æ½Ô½À´Ô½¸ß£¬£¬£¬£¬£¬£¬ÎÞÈËÖµÊØÕ¾Ò²ËæÖ®Ôö¶à£¬£¬£¬£¬£¬£¬Ïֽ׶ζþ´ÎÇå¾²·À»¤Ö÷Òª×ÅÖØÓÚ½çÏßÇå¾²£¬£¬£¬£¬£¬£¬È±·¦±äµçÕ¾ÄÚ²¿Çå¾²·À»¤
2£©È±ÉÙÒÆ¶¯½éÖʽÓÈë¼àÊÓ
ÎÞ·¨¶Ô¼àÊÓºǫ́¡¢Î¬»¤ÊÂÇéÕ¾µÄÍâ½ÓUÅÌ/ÒÆ¶¯Ó²ÅÌ/ÊÖ»úµÈÒÆ¶¯½éÖʾÙÐÐÌá·ÀºÍ¼àÊÓ£»£»£»£»£»£»
3£©È±ÉÙÇå¾²ÈÕÖ¾Éó¼Æ
ÎÞ·¨¶ÔÕ¾ÄÚ×°±¸¾ÙÐÐÇå¾²ÈÕÖ¾É󼯣¬£¬£¬£¬£¬£¬ÎÞ·¨ÊµÊ±·¢Ã÷ºÍ¼Í¼һЩΥ¹æÊÂÎñ£¬£¬£¬£¬£¬£¬Çå¾²Ô¤¾¯¡¢¶ñÒâ´úÂë¡¢ÐÅϢΣº¦¡¢ÏµÍ³×´Ì¬µÈ¾ÙÐмàÊÓ
4£©È±ÉÙÇå¾²ÉèÖûùÏߺ˲鹤¾ß
ȱÉÙ¶ÔÕ¾ÄÚ×°±¸¾ÙÐÐÇå¾²»ùÏߺ˲鹤¾ß£¬£¬£¬£¬£¬£¬ÎÞ·¨Ìáǰ·¢Ã÷Õ¾ÄÚ×°±¸±£´æµÄϵͳÈõ¿ÚÁî¡¢Îó²îÒþ»¼¡¢Î¥¹æÈí¼þµÈ¾ÙÐмàÊÓ
5£©È±ÉÙ±¨ÎÄÉ󼯹¤¾ß
ȱ·¦¹¤¾ß»¯µÄÊֶΣ¬£¬£¬£¬£¬£¬¶ÔÖ÷×ÓվͨѶµÄ±¨ÎÄÐÅÏ¢¾ÙÐÐÉý¼¶£¬£¬£¬£¬£¬£¬ÎÞ·¨Åжϱ¨ÎÄͨѶºÏ¹æÐÔ¡£¡£¡£¡£¡£
·À»¤¼Æ»®¼°Éæ¼°Çå¾²²úÆ·
Çå¾²¹Ü¿ØÏµÍ³·ÖΪÖ÷Õ¾Ó¦Óúͳ§Õ¾Ó¦Ó㬣¬£¬£¬£¬£¬Ö÷Õ¾Ó¦ÓÃÖ÷ҪʵÏÖÈÕÖ¾ºÍ±¨¾¯¼¯ÖÐÕ¹ÏÖ£¬£¬£¬£¬£¬£¬Ö÷Õ¾×°±¸µÄÇå¾²ÉèÖú˲顣¡£¡£¡£¡£³§Õ¾Ó¦ÓðüÀ¨Á½²¿·Ö£¬£¬£¬£¬£¬£¬Ò»Êǰ²ÅÅÔÚ±äµçÕ¾³ö¿Ú½»Á÷»ú´¦µÄÍøÂçÁ÷Á¿¼à²â×°±¸£¬£¬£¬£¬£¬£¬¶þÊǰ²ÅÅÔÚÊÂÇéÕ¾ÉϵÄÄÚÍøÇå¾²ÖÎÀíÄ£¿£¿£¿£¿£¿é¡£¡£¡£¡£¡£°²ÅÅͼÈçÏÂËùʾ£º

ϵͳ¹¦Ð§ÈçÏ£º

±¾ÏîÄ¿ÖзÀ»¤¼Æ»®ÖÐÉæ¼°Çå¾²²úÆ·ÈçÏÂ±í£º
²úÆ·Ãû³Æ | ÊýÄ¿ |
¹¤Òµ·À»ðǽ | 2̨ |
×ÝÏò¼ÓÃÜ×°Öà | 1̨ |
ÈëÇÖ¼ì²â×°Öà | 1̨ |
¹¤¿ØÐÅÏ¢Çå¾²ÖÎÀíÆ½Ì¨ | 1Ì× |
¹¤¿ØÎó²îɨÃèϵͳ | 1Ì× |
×ÊÔ´¹Ü¿ØÔËάװÖà | 1̨ |
Çå¾²¹Ü¿ØÔËάװÖà | 1̨ |
ÏîĿЧ¹û
¸ÃÏîÄ¿½â¾öÁ˱äµçÕ¾Çå¾²É󼯡¢ÉèÖú˲顢Á÷Á¿É󼯡¢ÖÕ¶Ë·À»¤Ëĸö·½ÃæµÄÇå¾²ÎÊÌ⣬£¬£¬£¬£¬£¬²¢¿ª´´ÐԵĽ«Çå¾²î¿ÏµÓë±äµçÕ¾µÄӪҵϵͳÏàÁ¬Ïµ£¬£¬£¬£¬£¬£¬´ó´óÌá¸ßÁËÇå¾²ÔËάµÄЧÂÊ£¬£¬£¬£¬£¬£¬Ê¹µÃ±äµçÕ¾µÄÐÅÏ¢Çå¾²¿É¼û¿É²é¿É¿Ø¡£¡£¡£¡£¡£
¸Ã²úÆ·¼Æ»®×éºÏÁËÎÒ˾̩ºÏÐÅÏ¢Çå¾²ÔËÓªÖÐÐÄ£¬£¬£¬£¬£¬£¬Ì©ºÏÁ÷ÖÈÐòÆÊÎöÕï¶Ïϵͳ£¨NBA£©£¬£¬£¬£¬£¬£¬Ìì¾µÇå¾²ÉèÖú˲éÖÎÀíϵͳºÍÌì«‘ÄÚÍøÇå¾²ÖÎÀíϵͳµÄ²¿·Ö¹¦Ð§£¬£¬£¬£¬£¬£¬ÐγÉÁËÐԼ۱ȸߵıäµçÕ¾²úÆ·×éºÏ¼Æ»®¡£¡£¡£¡£¡£
²úÆ·ÒѾ³ÉÊ죬£¬£¬£¬£¬£¬¸´ÖƱ¾Ç®µÍ£¬£¬£¬£¬£¬£¬²¢ÇÒ±¾ÆÚÏîÄ¿ÒÑÓÐ20¶àÌ××°±¸ÎȹÌÔËÐС£¡£¡£¡£¡£¿£¿£¿£¿£¿ÉÒÔÔÚÄÏÍøºÍ¹úÍø±äµçÕ¾ÍÆ¹ã£¬£¬£¬£¬£¬£¬ÔÚµç¿ÆÔºÉèÁ¢¿Æ¼¼ÏîÄ¿¡£¡£¡£¡£¡£
400-624-3900
Copyright ? ÄϹ¬NGÓéÀÖ °æÈ¨ËùÓÐ ¾©ICP±¸05032414ºÅ
¾©¹«Íø°²±¸11010802024551ºÅ

